社群網路昨晚有人貼出影片,指花蓮光復鄉有鄰長拿著「馬太鞍溪堰塞湖」影響範圍保全清冊到家戶訪查記錄,因註明是9月21日中央擬定影響範圍,質疑是「補做資料」;鄉公所澄清,是因新修訂的疏散撒離應變計畫,在鄉內10村全面盤點,提供收容安置規畫的參考。
臉書「花蓮光復人」昨晚有人貼出一段影片,指光復有鄰長拿著「馬太鞍溪堰塞湖」影響範圍保全戶清冊訪查家戶,接受調查的災民片說「怎麼寫9月21日,今天10月13日了」,還說,那天撤離、收容都沒來通知,現在造冊怎麼對,這個不行吧,這早就要做的東西,現在才要做,質疑「偽造文書」。鄰長無奈說,那我回去跟村幹事說。
鄉長林清水今天說,鄉公所這幾天依據修訂的撤離計畫,針對鄉內10個村全面盤點,再報給縣府,這是在講最新的撤離計畫,不是補做資料。9月21日都過去了,怎麼可能現在做這個。
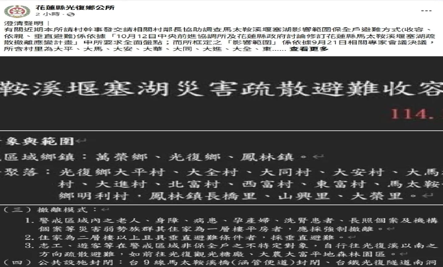
光復鄉公所也在一早發出澄清,表示是依據「10月12日中央前進協調所及花蓮縣政府討論修訂花蓮縣馬太鞍溪堰塞湖疏散撤離應變計畫」中要求的全面盤點,而框定的「影響範圍」,是依據9月21日專家會議決議所含的大平、大馬、大安、大華、大同、大進、大全、東富、北富及西富,共10村。
鄉公所聲明,這次訪查是全面盤點警戒範圍內沒有二樓以上避難空間的住戶,以及行動不便者、長者、身心障礙者、聾啞人士、孕產婦、洗腎患者及慢性病患等弱勢住戶,建立名冊及聯絡方式,預警發布時,應優先強制疏散撤離對象。
此外,其餘保全戶則是視居民意願,強制撤離時要依親、收容、或垂直避難,這些盤點彙整後,提供收容安置規畫的參考。
鄉公所呼籲民眾不要隨意散布或轉傳不實訊息,依災害防救法第41條規定,故意散布有關災害的不實流言或訊息,足以影響公共安寧者,可處30萬元以上150萬元以下罰鍰。
返回
/ 台灣最新
全面盤點家戶建立保全戶清冊遭質疑「補做資料」光復鄉公所急闢謠
2025-10-14

討論
0 / 1500
發佈